Instance Verification Kit (IVK)
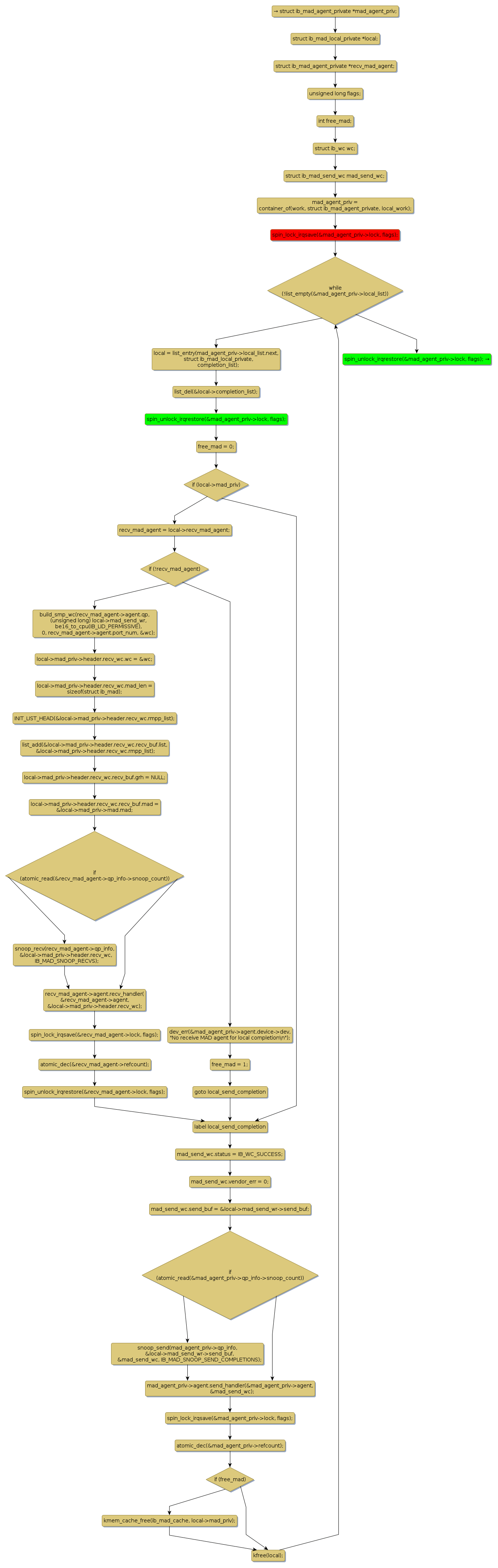
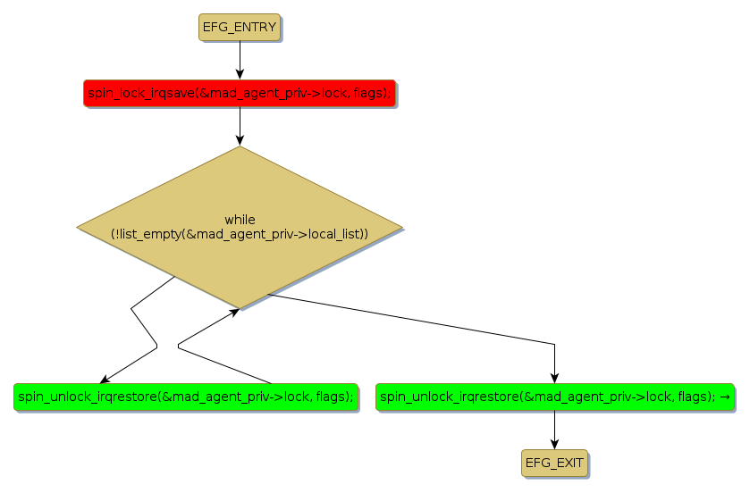
spin lock @ [71780+48+/linux-3.19-rc1/drivers/infiniband/core/mad.c]
Instance Signature: lock
|
The Matching Pair Graph:
|
|
Function Name
|
Control Flow Graph (CFG)
|
Events Flow Graph (EFG)
|
Source Correspondence
|
|
local_completions
|
|
|
[71430+17+/linux-3.19-rc1/drivers/infiniband/core/mad.c]
|